服务热线
13202732656
近年,燕窝产业发展迅速[1]。燕窝行业的高速发展驱动了新型燕窝产品的诞生,传统的燕窝产品以干燕窝最为常见,但为了方便食用和提高利润,许多商家将其加工成各种燕窝制品,如即食燕窝罐头、燕窝口服液、燕窝饮料等[2]。尽管燕窝产品种类逐渐丰富,但相关产品的质量管理标准及管控措施并未及时出台,从而导致各种燕窝制品的质量参差不齐,部分燕窝产品甚至存在以次充好、假冒伪劣等食品安全问题[3]。
当下,市面上存在多种来源的燕窝产品。许多不法商贩为了谋取暴利,使用猪皮、银耳、卡拉胶等制作掺假燕窝甚至假燕窝产品[4-5],这种行为严重扰乱燕窝市场秩序,损害消费者合法权益。因此,本文对近年燕窝制品中的掺假问题进行了综述,总结了燕窝中常见掺假物的种类,比较分析了色谱法、质谱法、光谱法等燕窝真伪鉴别方法的优缺点,以为燕窝及其制品的食用安全保障提供参考。
燕窝具有很高的营养价值,但因年产量有限,燕窝产品价格昂贵。许多不法分子为谋取暴利,制造掺假燕窝甚至假燕窝。常见的掺假物包括猪皮、银耳、卡拉胶、果胶、琼脂、蛋清等[6]。黑心商家可能通过在燕窝表面涂果胶或卡拉胶使其更光滑美观,也可能利用廉价的银耳或猪皮填充燕窝以增加其质量,还可能通过给燕窝涂抹蛋清使其气味更浓郁。这些掺假物虽然外观与燕窝相似,但并没有燕窝的营养价值[7]。燕窝中常见的掺假物见表1。

燕窝伪制品中,一部分是在燕窝中添加猪皮、银耳、琼脂等廉价原料,另一部分则直接采用上述物品伪制燕窝产品,这种情况的存在不仅降低了消费者对燕窝的购买欲,还扰乱燕窝市场秩序。目前,中国的燕窝标准只对亚硝酸盐、微生物、重金属这些理化指标做出了限值规定,尚未针对掺假物种类及含量做出规定[15],也未针对银耳、猪皮等多种掺假物制定检测方法并出台检测标准。
为了更好地解决燕窝的掺假问题,目前已有研究者开展了其真伪鉴别的分析方法研究。燕窝来源于金丝燕的唾液,其中蛋白质含量较高,约占总量的50 %,也含有一些特征成分,如唾液酸、牛磺酸等,它们都可用于区别燕窝和其他物质。燕窝的真伪鉴别方法有多种,常用方法主要包括色谱法、比色法、质谱法和光谱法。
2.1 色谱法
尽管唾液酸在自然界广泛存在,部分动物性食品和乳制品中也含有唾液酸,但燕窝中唾液酸含量最高,可高达116 mg/g,动物性食物中唾液酸含量在0~4574.30 μg/g之间,奶及奶制品中唾液酸含量在28~1596 μg/ml之间,谷类、蔬菜类、水果类食物中含有微量或不含唾液酸[16]。因此,唾液酸通常被用作燕窝真伪鉴别的标志物。Aminoff[7]于1961年证实硫代巴比妥酸和碱性-抗酸染色法2种显色法可用于唾液酸的定量估算。但这两种方法不能用于微量检测。此后,卢端萍等[17]使用高效液相色谱法(HPLC)测定了来自印度尼西亚、泰国、马来西亚的多批燕窝,发现不同产地的燕窝唾液酸含量在9 %~13 %之间,而伪品燕窝中不含唾液酸。伍晓燕[18]采用柱前衍生-HPLC分析了燕窝、猪皮和银耳的唾液酸含量,结果显示,印度尼西亚与马来西亚的燕窝中唾液酸含量在10 %以上,猪皮与银耳中未检测出唾液酸。此外,Teo等[19]采用高效薄层色谱分离并鉴定出燕窝中含微量的牛磺酸,而其他植物、动物组织的牛磺酸含量与燕窝中牛磺酸含量存在显著差异,因此牛磺酸含量同样可作为掺假燕窝的检测指标。利用燕窝特征成分进行检测,可更好地区别燕窝与其他添加物,并可进行微量分析。
综上,通过使用色谱法测定唾液酸和牛磺酸的含量可有效判断燕窝掺假情况。色谱法可有效分离目标检测物与杂质,其优点包括可操作性强、定量准确、灵敏度高。但检测唾液酸前,燕窝样品需使用酸溶液加热水解以释放唾液酸,且色谱流动相多含乙腈、甲醇等有机溶剂,此类试剂处理不当易对环境造成污染。还有部分研究者选择将唾液酸进行衍生反应以增强其紫外吸收强度,但衍生反应延长了前处理时间且反应不充分时会造成样品损失,进而导致检测值偏低。此外,无论是检测唾液酸还是牛磺酸,检测的色谱条件涉及色谱柱、流动相、流速、进样量、柱温、洗脱条件及检测器条件等多个条件,为使色谱峰峰形理想且分离效果好,色谱条件往往需多次筛选。因此使用色谱法前,优化色谱条件的时间通常较长。
2.2 比色法
比色法是一种快速检测方法,其基本原理是基于被测物质溶液的颜色或加入显色剂后生成的有色溶液的颜色,其颜色深度和物质含量成正比,则根据光被有色溶液吸收的强度,即可测定溶液中物质的含量。比色法在燕窝真伪鉴定及亚硝酸盐含量检测中都有应用,如Marcone[20]发现浓硝酸能与燕窝中的芳香族氨基酸发生反应生成红黄色,而伪品燕窝生成的颜色不明显,通过颜色强度可判断燕窝真伪。
相较于色谱法,比色法快速、简便,样品不需过多处理,且无需耗费大量时间优化反应条件。但其也存在一定的局限性,如受仪器灵敏度限制,比色法的检测限通常较高;且因为样品中的杂质可能同时与比色试剂反应,易导致检测结果偏高;此外,比色法的基本原理是朗伯-比尔定律,此定律仅适用于稀溶液,当溶液浓度过高时,检测结果易出现偏差[21]。
2.3 质谱法
质谱法是测定燕窝唾液酸含量和蛋白质种类的重要方法。赖源发等[22]使用液相色谱-串联质谱法(LC-MS/MS)测定了冰糖燕窝中唾液酸含量,发现部分燕窝产品唾液酸含量较低,这可能是因为产品中燕窝含量不足。质谱法也可通过鉴别燕窝的特征性肽段而用于燕窝的真伪鉴别[23]。Wu等[24]利用质谱法分析了消化后的燕窝及其掺假物的肽谱,确定了属于燕窝的23种特异性肽标记物,其中有10种肽段是燕窝所特有的,3种肽段可用于燕窝的定量分析,通过分析这3种肽段在燕窝产品中的占比可分析燕窝真伪及其含量。除检测燕窝中特异性肽段外,还可使用质谱法检测燕窝中琼脂含量,通过琼脂含量判断燕窝掺假情况[25]。
质谱法的优势是灵敏度高、检出限低、定量准确、方便快速。但使用质谱法检测燕窝中唾液酸含量时,质谱通常作为检测器与LC联用,因此使用此方法前需耗时优化质谱条件与色谱条件。使用质谱法检测燕窝特征肽段从而鉴别燕窝真伪的方法灵敏度高且准确,但前期不仅需使用胰蛋白酶对燕窝进行酶解,还需结合蛋白质数据库分析燕窝蛋白质肽谱从而筛选特异性肽段。若想通过特异性肽段进行定量分析,肽段还需满足特异性强、信号丰度高、重复性好等条件,因此特异性肽段的筛选冗长且耗时。使用质谱法检测燕窝中掺假物含量也可鉴别燕窝真伪,但同样需长时间优化条件。
2.4 光谱法
2.4.1 红外光谱 使用光谱技术鉴别燕窝真伪的研究也很多,主要通过分析特征成分的吸收峰位置与强度差异来完成。在天然纯燕窝中,蛋白质、氨基酸的红外特征峰在1634,1532 cm-1处,且均为瘦尖的强吸收峰,此外纯正燕窝在875 cm-1附近有一小尖锐吸收峰出现,各天然燕窝的红外图谱有一定差异,但均有特征峰。通过特征峰和其他吸收峰的峰形、峰高和峰强度可判断燕窝真伪及纯正程度。丁融等[26]使用傅里叶变换红外光谱(Fourier transform infrared spectroscopy,FT-IR)鉴别了燕窝与银耳,其研究结果显示银耳在1732 cm-1处有脂肪吸收峰,而燕窝没有,可能是因为燕窝中脂肪含量较低而未检测出。Guo等[27]使用FT-IR鉴别了燕窝及蛋清、猪皮等掺假物,发现所有燕窝样品的光谱图中均含875 cm-1处的特征峰,而其他非燕窝样品无此特征峰,此峰可用于识别真伪燕窝[28]。
Adenen等[29]利用中红外衰减总反射(midinfrared attenuated total reflectance,MIR-ATR)光谱结合数据驱动型簇类独立软模式分类(datadriven-soft independent modelling of class analogy,DD-SIMCA)分析了18种掺假燕窝,结果显示,18种掺假燕窝有7种被错误归类,该模型特异性约为61 %。Ng等[30]的实验结果则证实,近红外光谱和中红外光谱结合多类别鉴别分析也可用于鉴别燕窝及其掺假品。近红外光谱的分析结果针对胶原类和营养琼脂类的分类正确率为100 %,而中红外光谱的分析结果针对卡拉胶的分类正确率为100 %。
2.4.2 拉曼光谱 拉曼光谱因可识别不同化合物的特征峰,也被用于燕窝的真伪鉴别。于海花[31]基于拉曼光谱法建立了快速鉴别方法,测得燕窝真品的6个拉曼特征峰分别为828,1000,1237,1330,1448,1668 cm-1,上述特征峰在淀粉、白木耳、炸肉皮等常用掺假品中均未出现,适用于5 %掺假量的鉴别。该方法因为燕窝和其他物质均有特征峰,可用于低量添加的燕窝真伪鉴别。
相较于使用色谱法与质谱法检测燕窝中目标化合物含量,使用光谱法鉴别燕窝真伪更为快速,样品无需过多前处理且光谱仪条件参数少,因此获得扫描光谱的结果更为快速。但光谱结果易受杂质干扰,光谱数据往往需结合化学计量学方法和其他数据模型进行分析,后期数据处理时间长且难度大[32]。
2.5 蛋白质分析法
燕窝蛋白质的构成相对简单,主要包括酸性哺乳动物几丁质酶、赖氨酰氧化酶、卵类黏蛋白抑制物等[33]。采用十二烷基硫酸钠-聚丙烯酰胺凝胶电泳(SDS-PAGE)可根据分子大小分离燕窝蛋白质,从而区分燕窝及其仿制品。简育莹[34]的研究结果证明,SDS-PAGE可通过蛋白质谱带准确鉴别掺有银耳、猪皮和明胶的伪品燕窝。随着实验技术的发展,液相等电聚焦电泳法(LIEF)也被用于燕窝蛋白质分析。LIEF根据等电点不同来分离蛋白质,可降低样品复杂性并对低丰度蛋白有很好的富集效果,并可与双向电泳、质谱等技术结合,分离和鉴别蛋白质[35-36]。燕窝中含大量的糖蛋白,且主要以黏蛋白形式存在,直接进行电泳分离蛋白质易聚集,分离效果并不好。利用LIEF可将燕窝蛋白质样品中的酸性黏多糖聚集在酸性端,从而纯化蛋白质样品,提高分离效率并获得更佳的燕窝蛋白质图谱[37-38]。黄秀丽等[37]采用LIEF分别纯化经水解和经丙酮沉淀后提取的燕窝蛋白质,并采用双向电泳进行分离,均获得较高质量且近似的图谱,故认为LIEF是实现燕窝蛋白质纯化的有效手段。林洁茹等[39]发现掺有明胶、银耳、猪皮等的伪品在SDSPAGE图谱上可见特征性蛋白条带,而只有燕窝真品在等电聚焦电泳图谱的酸性端出现清晰的蛋白条带,可有效区别真伪燕窝。
此外,Xu等[40]还使用基于纳米复合材料的侧流免疫分析法分析燕窝中的糖蛋白,此法也可快速鉴别燕窝真伪。蛋白质分析方法可有效区分燕窝及其仿制品,对于有添加物的燕窝制品不能有效分析。
2.6 分子生物法
燕窝的主要成分是金丝燕的唾液,其含有特定的DNA序列,可用于燕窝的检测和分析。2009年,Lin等[41]发表第一篇针对燕窝基因鉴定的技术报告,基于金丝燕细胞线粒体DNA全序列设计特异性引物,采用聚合酶链式反应(PCR)对包括即食燕窝、掺假燕窝在内的11个样品DNA进行扩增、测序并确定其物种来源,发现掺假燕窝来自国内的小白腰雨燕。何国林等[42]基于雨燕属和金丝燕属DNA中细胞色素b(Cyt b)基因设计PCR引物,表现出良好的特异性和灵敏度。Quek等[43]利用Cyt b、NADH脱氢酶亚单位2(NADH dehydrogenase subunit 2,ND2)、12S rRNA、β-纤维蛋白原内含子7(betafibrinogen intron 7)的基因标记物对燕窝进行分类鉴别,发现“洞燕”和“屋燕”的Cyt b和ND2基因遗传上是可区分的,并发现线粒体Cyt b基因能用于快速检测。陈月娟等[44]开发了基于Cyt b基因的DNA条形码技术,可实现燕窝的快速、准确鉴别,为燕窝的溯源研究提供了理论基础。分子生物学检测法具有高灵敏度、快速方便、特异性好等特点,在燕窝制品真伪鉴别中现已得到广泛应用[45-46]。
2.7 其他方法
此外,也有一些新方法可用于燕窝真伪鉴别。Huang等[47]使用了由比色传感器阵列(colorimetric sensor array,CSA)、智能手机和多层网络模型构建的智能系统鉴别了真伪燕窝,该智能系统通过CSA收集燕窝的气味特征,并通过智能手机系统捕获CSA的响应信号,后采用主成分分析和层次聚类分析来判断真燕窝和掺假燕窝之间的相似性,再通过建立多层网络模型,分析燕窝掺假情况。该模型利用反向传播神经网络(back-propagation neural network,BPNN)算法实现对真实燕窝和掺假燕窝的识别,再通过另一个基于BPNN的模型来识别混合燕窝中掺假物的类型,最后,采用偏最小二乘(PLS)方法建立每种掺假燕窝的掺假率预测模型。该模型识别真燕窝与掺假燕窝的准确率达90 %。
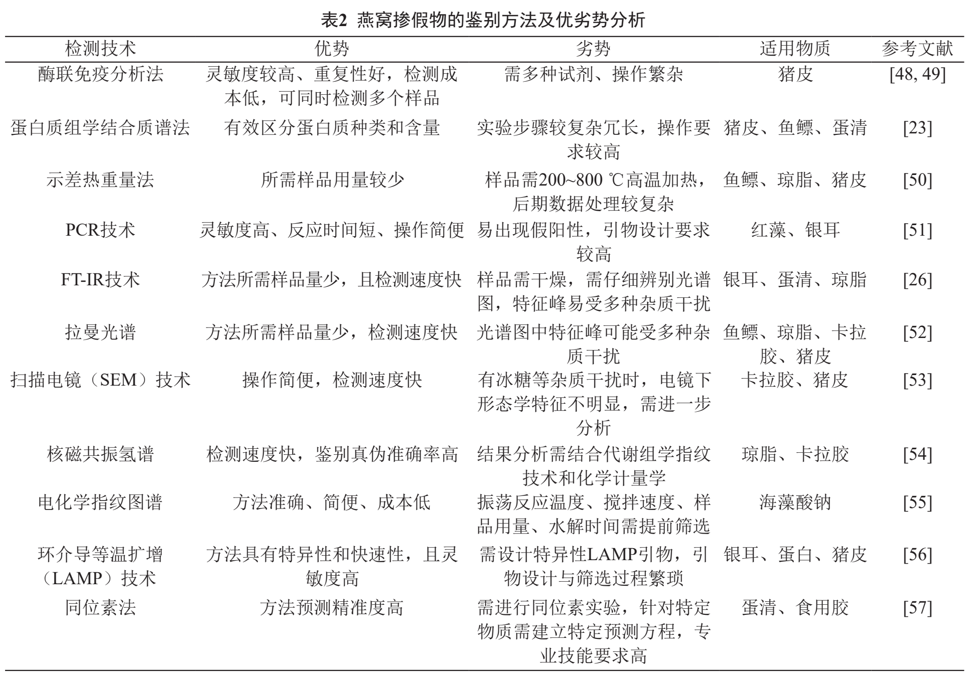
除上述提及的方法外,还有其他一些用于燕窝真伪鉴别的方法(见表2)。各种真伪鉴别方法各有优劣势,研究者可根据实际情况,有目的地选择合适的真伪鉴别方法,以提高效率。

2.8 小结
普通消费者购买燕窝时可通过感官法鉴别燕窝真伪。如真燕窝质地轻盈多有缝隙,具有较淡蛋清味;而伪品则质地光滑致密,具有突兀杂味。虽然感官鉴别法理论上可行,但非专业人士一般很难鉴别出伪品。目前,还需借助仪器和试剂进行燕窝的真伪鉴别,诸多方法各有利弊(见表2),还需继续改进。
针对燕窝的真伪和掺假鉴别,已发展了多种准确、高效的检测方法,但各方法所适用的产品有所不同,如使用色谱法和质谱法检测燕窝中掺假物含量和标志性成分含量时,虽然检测结果准确,但前期需要大量时间优化方法;使用比色法检测目标成分含量时,虽然简便快速,但因为检测时样品中含其他杂质,检测结果易偏大。光谱法可实现对燕窝真伪的快速鉴别,但易受其他物质的干扰,经常需结合数据模型进行精准分析,后期数据处理难度大。燕窝唾液酸可用作真伪鉴定的特征成分,但是有些燕窝制品的含量过低,需灵敏度高的检测方法。DNA条形码技术更适用于未加工燕窝的掺假、真伪鉴别和溯源,而燕窝产品因加工过程的复杂性,易造成DNA的降解,影响检测结果。
近年随着检测方法的联合使用,以及微量样本的信号累积和放大等技术的研究,在燕窝真伪检测中可考虑将以上几种方法结合使用。国家应尽快出台掺假燕窝的管控标准,并针对常见掺假物,确立标准的检测方法,以便规范燕窝市场。此外,目前的检测方法多用于实验室,可快速、便捷地实地检测大量样品的方法未来仍是研究热点。
参考文献
[1] 阙茂垚, 张晓婷, 柳训才, 等.燕窝相关标准及管理规定的现状分析[J].食品安全质量检测学报, 2022,13(1): 270-277.
[2] 赖秀娟, 刘小青, 马芳草, 等.燕窝及其制品加工工艺概述[J].广东化工, 2016, 43(6): 98-99.
[3] 马雪婷, 张九凯, 陈颖, 等.燕窝真伪鉴别研究发展趋势剖析与展望[J].食品科学, 2019, 40(7): 296-303.
[4] Dai Y, Cao J, Wang Y, et al.A comprehensive review of edible bird’s nest[J].Food Res Int 2021, 140: 109875.
[5] 王文枝, 蒋萍萍, 韩璐桃, 等.食用燕窝产品质量安全风险分析以及监管建议[J].现代食品, 2022, 28(7): 134-139.
[6] 白伟娟, 林素琼, 柳训才, 等.燕窝真伪鉴别研究进展[J].安徽农学通报, 2020, 26(21): 124-127.
[7] Jamalluddin N H, Tukiran N A, Ahmad Fadzillah N, et al.Overview of edible bird’s nests and their contemporary issues[J].Food Control, 2019, 104: 247-255.
[8] 陈冉静.银耳功能性食品生产工艺及生物活性研究[D].成都 :西华大学, 2015.
[9] 林琳, 牛一帆, 史振霞, 等.猪皮中胶原蛋白的提取[J].廊坊师范学院学报(自然科学版), 2020, 20(1): 58-61.
[10] 刘盼盼, 张书俐, 高莉, 等.卡拉胶水凝胶在生物医学领域中的应用进展[J].功能材料, 2022, 53(3): 3066-3073.
[11] 汪文卓, 金渝汶, 姜辉, 等.海藻酸钠在造纸中的应用研究进展[J].黑龙江造纸, 2022, 50(3): 17-20.
[12] 李逢振.蛋清蛋白质的功能特性及改性方法的研究进展[J].农产品加工, 2020, (19): 99-101.
[13] 刘施琳, 朱丰, 林圣楠, 等.琼脂凝胶强度及弛豫特性的研究[J].食品工业科技, 2017, 38(13): 85-89.
[14] 葛恩会, 刘涛.鱼鳔功效溯源及其现代研究进展[J].中成药,2020, 42(9): 2403-2406.
[15] Yeo B, Tang T, Wong S, et al.Potential residual contaminants in edible bird’s nest[J].Front Pharmacol, 2021, 12: 631136.
[16] 宋咏烨, 林咏惟, 张娜.食物中唾液酸含量分布研究进展[J].中国食物与营养, 2024, 30(6): 61-71.
[17] 卢端萍, 程佳华, 陈硕, 等.不同产地燕窝中唾液酸含量的高效液相色谱法测定[J].时珍国医国药, 2016, 27(2): 371-373.
[18] 伍晓燕.基于HPLC的燕窝与食品中唾液酸的含量测定及比较[D].上海: 上海交通大学, 2019.
[19] Teo P, Ma F, Liu D.Evaluation of taurine by HPTLC reveals the mask of adulterated edible bird’s nest[J].J Chem, 2013, 2013: 1-5.
[20] Marcone M F.Characterization of the edible bird’s nest the “Caviar of the East”[J].Food Res Int, 2005, 38(10): 1125-1134.
[21] 辛伍红.朗伯-比尔定律的适用条件与限制[J].化工时刊, 2020,34(7): 49-51.
[22] 赖源发, 胡佳, 王鋆萍, 等.液相色谱-串联质谱法测定冰糖燕窝中的唾液酸[J].中国食品添加剂, 2015, (4): 185-189.
[23] Ma X, Zhang J, Liang J, et al.Authentication of edible bird’s nest(EBN) and its adulterants by integration of shotgun proteomics and scheduled multiple reaction monitoring (MRM) based on tandem mass spectrometry[J].Food Res Int, 2019, 125: 108639.
[24] Wu W, Li L, Cheng H, et al.Qualitative and quantitative analysis of edible bird’s nest based on peptide markers by LC-QTOF-MS/MS[J].Molecules, 2022, 27(9): 2945.
[25] Cheng H, Li L, Wu W, et al.Qualitative and quantitative analysis of agar in edible bird’s nest and related products based on a daughter oligosaccharide-marker approach using LC-QTOF-MS[J].Food Control, 2022, 132: 108514.
[26] 丁融, 武秋娣, 邹银波, 等.燕窝与银耳红外光谱、热分析及微观结构对比研究[J].湖北农业科学, 2020, 59(16): 134-138.
[27] Guo L, Wu Y, Liu M, et al.Determination of edible bird’s nests by FTIR and SDS-PAGE coupled with multivariate analysis[J].Food Control, 2017, 80: 259-266.
[28] Deng Y, Sun S, Zhou Q, et al.Analysis and discrimination of Collocalia esculenta L.via FTIR spectroscopy[J].Spectrosc Spectral Anal, 2006, 26(7): 1242-1245.
[29] Adenan M N H, Moosa S, Muhammad S A, et al.Screening Malaysian edible bird’s nests for structural adulterants and geographical origin using mid-infrared-attenuated total reflectance(MIR-ATR) spectroscopy combined with chemometric analysis by data-driven-soft independent modelling of class analogy(DD-SIMCA)[J].Forensic Chem, 2020, 17: 100197.
[30] Ng J S, Muhammad S A, Yong C H, et al.Adulteration detection of edible bird’s nests using rapid spectroscopic techniques coupled with multi-class discriminant analysis[J].Foods, 2022, 11(16):2401.
[31] 于海花.基于LC/Q/TOF和拉曼技术的燕窝甄别方法研究[D].厦门: 集美大学, 2015.
[32] Guo L, Wu Y, Liu M, et al.Rapid authentication of edible bird’s nest by FTIR spectroscopy combined with chemometrics[J].J Sci Food Agric, 2018, 98: 3057-3065.
[33] Yew M Y, Koh R Y, Chye S M, et al.Neurotrophic properties and the de novo peptide sequencing of edible bird’s nest extracts[J].Food Biosci, 2019, 32: 100466.
[34] 简育莹.燕窝的质量控制研究[D].福州: 福建医科大学, 2014.
[35] 钟华, 张扬, 樊惠芝, 等.液相等电聚焦结合双向凝胶电泳分离碱性蛋白[J].高等学校化学学报, 2006, (10): 1830-1834.
[36] Liu N, Lu L, Zhang X, et al.Direct MALDI-MS analysis of proteins isolated by liquid-phase isoelectric focusing electrophoresis[J].Chem Res Chin Univ, 2005, 21(4): 436-438.
[37] 黄秀丽, 赖心田, 林霖, 等.液相等电聚焦电泳纯化燕窝蛋白质[J].食品科学, 2011, 32(12): 10-13.
[38] 黄秀丽, 赖心田, 张世伟, 等.燕窝蛋白质样品制备方法的比较及其双向电泳分析[J].中国农学通报, 2011, 27(23): 114-118.
[39] 林洁茹, 董燕, 周华, 等.燕窝鉴别中的蛋白质电泳研究[J].世界科学技术, 2006, (3): 30-32.
[40] Xu H, Zheng L, Xie Y, et al.Identification and determination of glycoprotein of edible brid’s nest by nanocomposites based lateral flow immunoassay[J].Food Control, 2019, 102: 214-220.
[41] Lin J, Zhou H, Lai X, et al.Genetic identification of edible birds’nest based on mitochondrial DNA sequences[J].Food Res Int,2009, 42(8): 1053-1061.
[42] 何国林, 陈念, 刘鹏, 等.TaqMan实时荧光定量PCR鉴定燕窝方法的建立[J].生物技术通讯, 2015, 26(1): 111-115.
[43] Quek M C, Chin N L, Tan S W, et al.Molecular identification of species and production origins of edible bird’s nest using FINS and SYBR green I based real-time PCR[J].Food Control, 2018,84: 118-127.
[44] 陈月娟, 刘文简, 陈丹娜, 等.燕窝DNA条形码的鉴定研究[J].中国中药杂志, 2017, 42(23): 4593-4597.
[45] 白伟娟, 张小江, 萧月娥, 等.燕窝分子生物学检测技术研究进展[J].安徽农学通报, 2021, 27(20): 18-21.
[46] Liu K, Wu M, Lin X, et al.Molecular analysis of edible bird’s nest and rapid authentication of Aerodramus fuciphagus from its subspecies by PCR-RFLP based on the cyt b gene[J].Anal Methods,2020, 12(21): 2710-2717.
[47] Huang X, Li Z, Zou X, et al.A low cost smart system to analyze different types of edible bird’s nest adulteration based on colorimetric sensor array[J].J Food Drug Anal, 2019, 27(4): 876-886.
[48] Tukiran N A, Ismail A, Mustafa S, et al.Enzyme immunoassay for the detection of porcine gelatine in edible bird’s nests[J].Food Addit Contam Part A Chem Anal Control Expo Risk Assess, 2015,32(7): 1023-1028.
[49] 张世伟, 赖心田, 陈血剑, 等.双抗夹心酶联免疫分析法检测燕窝中唾液酸糖蛋白[J].食品工业, 2013, 34(6): 195-198.
[50] Shim E K S, Chandra G F, Lee S.Thermal analysis methods for the rapid identification and authentication of swiftlet (Aerodramus fuciphagus) edible bird’s nest-a mucin glycoprotein[J].Food Res Int, 2017, 95: 9-18.
[51] 陈筱婷.多重RT-PCR法检测燕窝及其制品掺伪成分[J].食品安全质量检测学报, 2019, 10(11): 3493-3500.
[52] Shim E K S, Chandra G F, Pedireddy S, et al.Characterization of swiftlet edible bird nest, a mucin glycoprotein, and its adulterants by Raman microspectroscopy[J].J Food Sci Technol, 2016, 53(9):3602-3608.
[53] 刘惠敏, 郭祖文.应用扫描电镜识别真假燕窝[J].电子显微学报,1996, (5): 42.
[54] Yong C, Muhammad S A, Aziz F A, et al.Detection of adulteration activities in edible bird’s nest using untargeted 1H-NMR metabolomics with chemometrics[J].Food Control, 2022, 132:108542.
[55] 李小玉, 刘敬, 杨懋勋, 等.燕窝及其伪品电化学指纹图谱的研究[J].食品研究与开发, 2020, 41(8): 130-134.
[56] Lee M, Huang J, Lien Y, et al.The rapid and sensitive detection of edible bird’s nest (Aerodramus fuciphagus) in processed food by a loop-mediated isothermal amplification (LAMP) assay[J].J Food Drug Anal, 2019, 27(1): 154-163.
[57] Zhang M, Hu H, Zeng G, et al.Discrimination and quantification of adulterated edible bird’s nest based on their improved cohesion stable isotope ratios[J].Food Control, 2022, 140:109111.
Research Progress on Methods for Authentication of Edible Bird’s Nest
WANG Chu-yu, LUO Ying-hua, DONG Li, HU Xiao-song, CHEN Fang
(College of Food Science and Nutritional Engineering, China Agricultural University, National Engineering Research Centre for Fruits and Vegetables Processing, Key Laboratory of Fruits and Vegetables Processing, Ministry of Agriculture,Engineering Research Centre for Fruits and Vegetables Processing, Ministry of Education, Beijing 100083, China)
Abstract: The formulation of standards of edible bird’s nest products in China is relatively lagging behind, and the supervision and management system of edible bird’s nest market is not perfect.The quality of various edible bird’s nest products on the market varies greatly.In this paper, the possible adulterants of edible bird’s nest products are summarized.In addition, the existing methods for authentication of edible bird’s nest are reviewed, including chromatography, mass spectrometry, spectroscopy, and so on, in order to provide reference for formulation of standards for edible bird’s nest and its products.
Key Words: edible bird’s nest; adulterant; authentication method
中图分类号:TS207
文献标识码:A
文章编号:1672-979X(2024)06-XXVIII-07
DOI:10.3969/j.issn.1672-979X.2024.06.024
收稿日期:2023-09-02
基金项目:“十三五”国家重点研发计划项目(编号:2018YFC1602202)
作者简介:汪楚语,硕士,主要研究方向为燕窝产品和食品加工新技术
*通讯作者:董丽,实验师,研究方向:食品安全
原文标题:燕窝掺假物鉴别方法的研究进展